コンテンツへスキップ ナビゲーションに移動
高島地域農業センター
  • 高島地域農業センターについて
  • 営農情報
  • 研修会
  • イベント情報
お知らせ
  1. ホーム
  2. お知らせ
  3. 病害虫情報
  4. 病害虫発生予報第9号

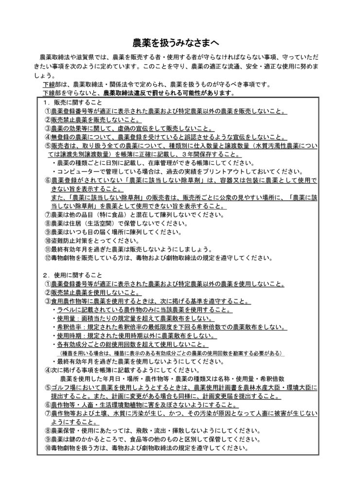
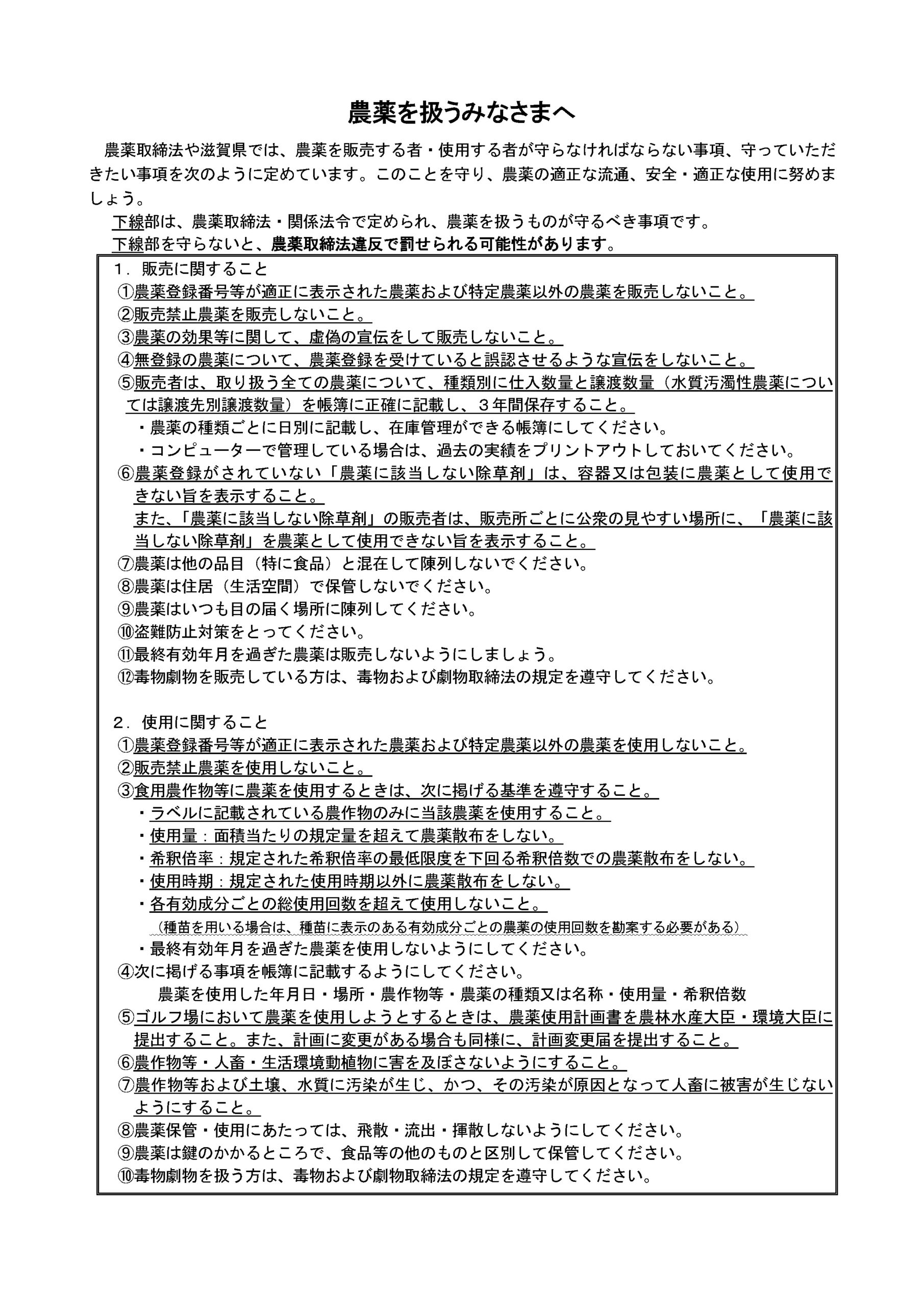
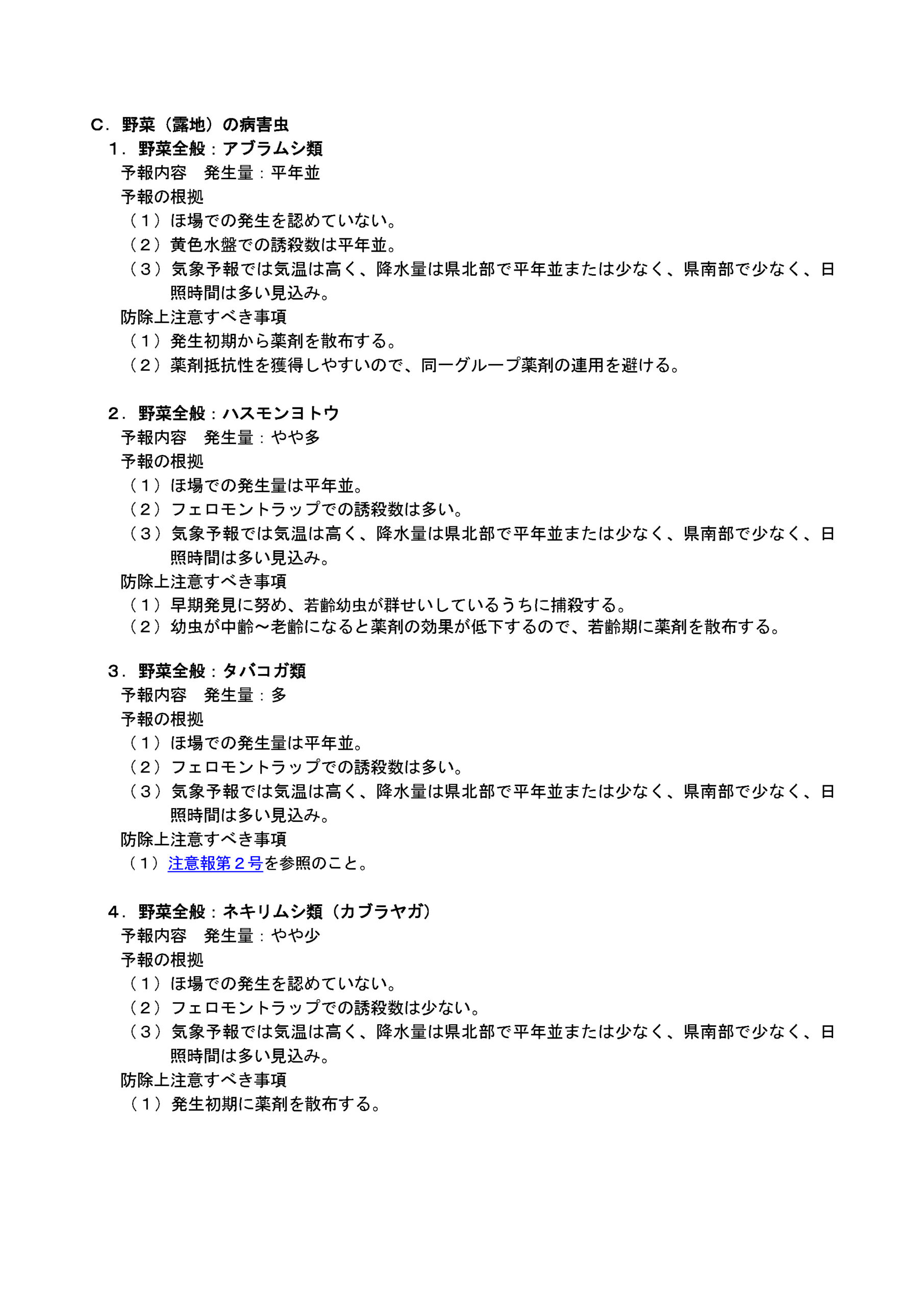
病害虫発生予報第9号

2025年9月25日 最終更新日時 : 2025年9月25日 user
カテゴリー
病害虫情報営農情報
タグ
水稲大豆野菜果樹

イベント情報

2025年9月11日

「しあわせを呼ぶ木 オリーブめぐり」を開催します

病害虫情報

2025年9月25日

病害虫発生予報第10号

最新情報
  • 令和8年産(7年播)麦生育情報 No.22026年1月23日
  • 令和8年水稲の技術対策情報(高温対策)について2026年1月23日
  • 直売所出荷者に向けた研修会を開催します!2025年12月27日
  • 令和8年産(7年播)麦生育情報 No.12025年12月22日
  • 令和7年10月25日現在 2025年産水稲の滋賀県作況単収指数が発表されました2025年11月20日
カテゴリから記事を探す
  • 水稲生育情報 (5)
  • 麦生育情報 (8)
  • 病害虫情報 (8)
  • 営農情報 (60)
  • 研修会 (4)
  • イベント情報 (3)
  • 新規就農支援 (2)
タグから記事を探す

大豆 (6) 果樹 (11) 水稲 (39) 野菜 (10) 麦 (20)

記事を検索

高島地域農業センター

お問い合わせはこちら

〒520-1501 滋賀県高島市新旭町旭1-10-5

TEL 0740-25-8151 FAX 0740-25-8205

制作・著作/高島地域農業センター

MENU

高島市農業センター

  • 高島地域農業センターについて
  • 営農情報
  • 研修会
  • イベント情報
  • お問い合わせフォーム
PAGE TOP
ホームに戻る

高島市役所 農業政策課

滋賀県高島市新旭町北畑565番地

TEL 0740-25-8511